

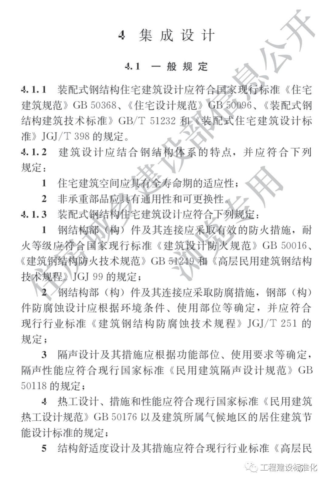
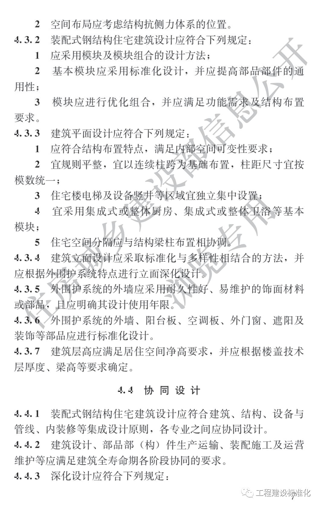
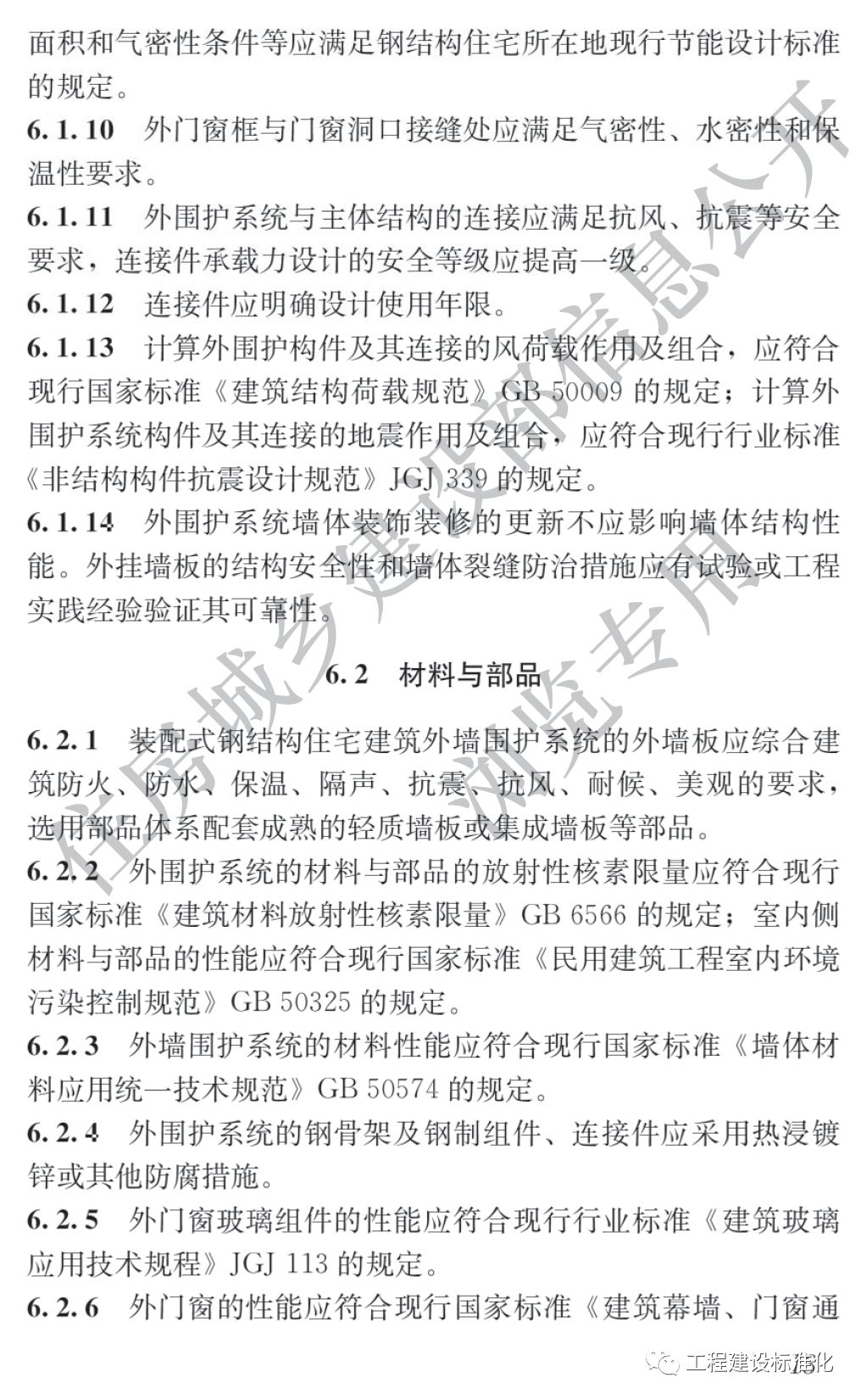
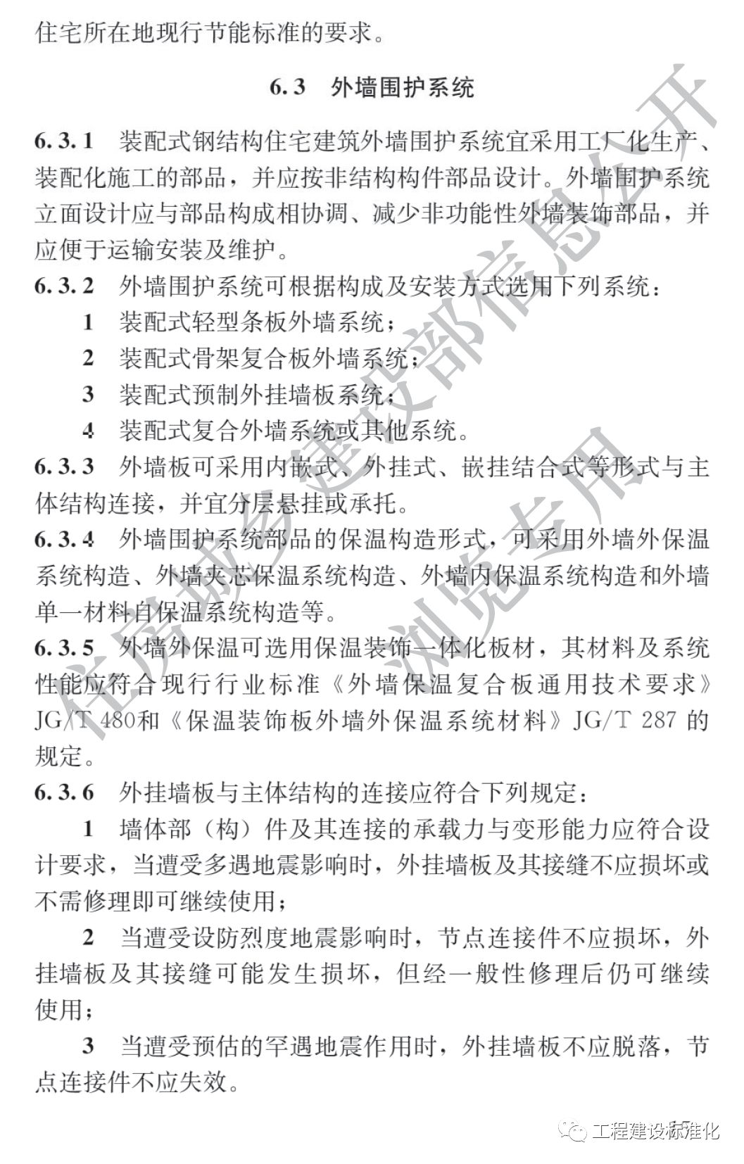
現批準《裝配式鋼結構住宅建筑技術標準》為行業標準,編號為JGJ/T469-2019,自2019年10月1日起實施。
本標準在住房和城鄉建設部門戶網站(www.mohurd.gov.cn)公開,并由住房和城鄉建設部標準定額研究所組織中國建筑工業出版社出版發行。
中華人民共和國住房和城鄉建設部
2019年6月18日
【點擊文末“閱讀原文" 查看標準文件】





















資料來源:工程建設化標準






現批準《裝配式鋼結構住宅建筑技術標準》為行業標準,編號為JGJ/T469-2019,自2019年10月1日起實施。
本標準在住房和城鄉建設部門戶網站(www.mohurd.gov.cn)公開,并由住房和城鄉建設部標準定額研究所組織中國建筑工業出版社出版發行。
中華人民共和國住房和城鄉建設部
2019年6月18日
【點擊文末“閱讀原文" 查看標準文件】





















資料來源:工程建設化標準



